Summit County Utah Homepage
Search

Summit County Utah Auditor BOE | Board of Equalization Services & Information

Appealbar

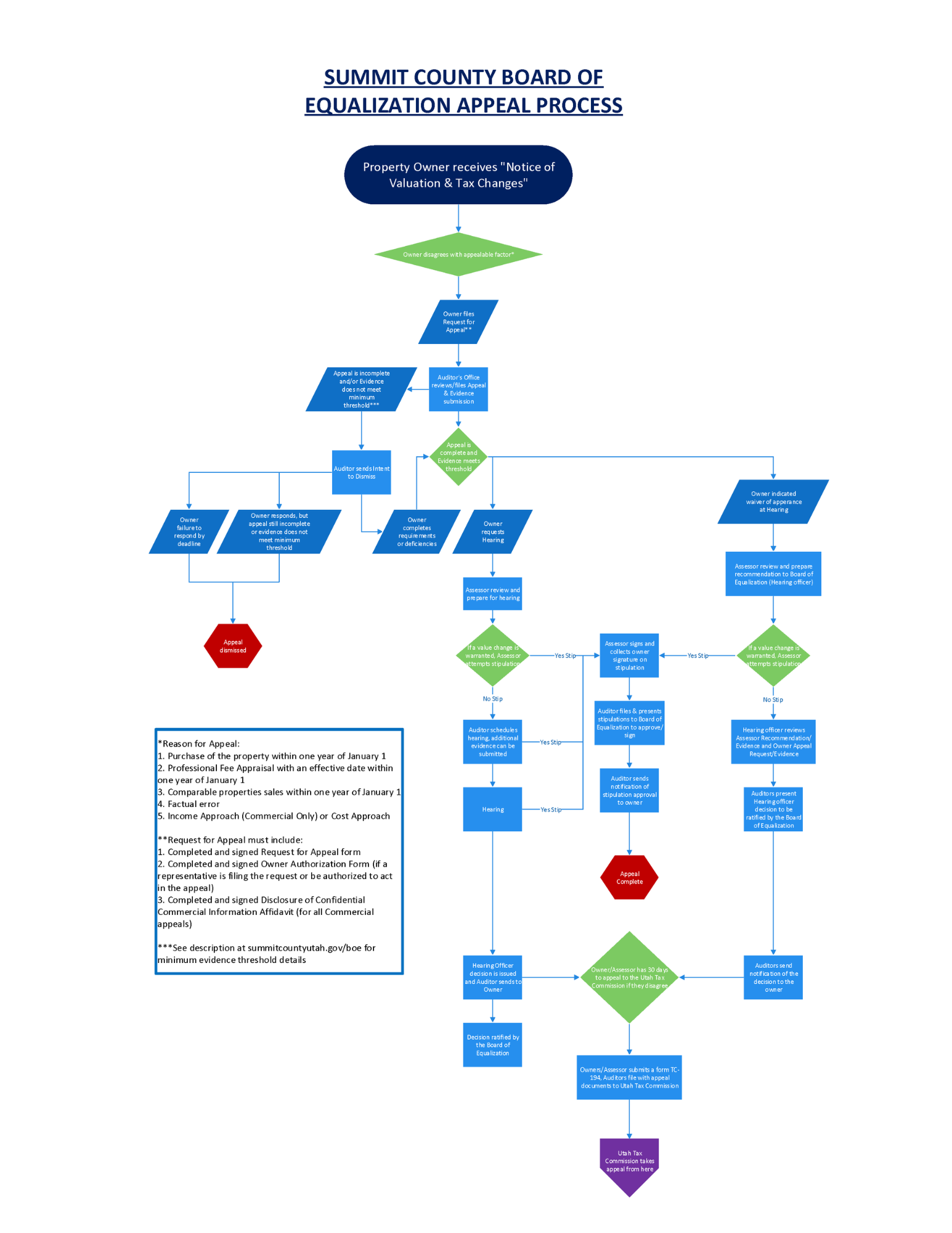
If you believe that the assessed market value of your property is incorrect, you may appeal to the Summit County Board of Equalization by filing an Appeal via email (preferred method), mail, or in-person with the Summit County Auditor. See more information below. 


If the property you want to appeal is Centrally Assessed by the Utah State Tax Commission, it can not be appealed through the Summit County Board of Equalization. Click here for direction on how to file an appeal for a Centrally Assessed property or visit the Utah State Tax Commission website

  1. Summit County Utah Homepage

Contact Us

  1. 60 N Main Street
    P.O. Box 128
    Coalville, UT 84017

    Phone: 435-336-3200
Government Websites by CivicPlus®
Arrow Left Arrow Right
Slideshow Left Arrow Slideshow Right Arrow